行业资讯
饮茶知识
行业资讯
茶树幼苗打顶技术对冠层结构与根系发育影响研究
- 作者:
- 发布时间:2026-02-26 02:10:56
- 点击:
前言
茶树是一种重要的多年生多叶经济作物,在中国许多山区的农民生计中发挥着重要作用。无论是在建立新的茶园还是在恢复现有茶园的过程中,茶树幼苗的管理都是一个关键阶段。然而,该时期通常持续三到四年。因此,必须研究和开发茶树幼苗的栽培技术,以确保快速成功并为未来的高产做好准备,这是茶树幼苗管理的主要目标。植物的发育和结构在整个生命周期中都在不断调整。多种因素控制着植物的分枝,如基因表达、激素平衡和其他影响。在茶树中,芽结构是一个重要的农艺性状,影响着茶树的生长和生产力。茶树的生产力和品质受到冠层结构的显著影响,冠层结构直接影响植物的形状、活力和产量。为了促进茶树的生产,根据所需的结果进行侧芽分枝的控制。侧芽分枝的发展和冠层的结构受到复杂的内部和外部信号网络的影响,包括顶端优势的概念、植物激素、植物的遗传、茶树特有的修剪或收获实践以及许多其他因素。

修剪是控制侧枝生长和塑造冠层结构的重要农业实践。它抑制顶端优势,促进腋芽的出现和强壮主枝的发育,最终增加生产枝水平的数量。通常,在传统的生产过程中,茶树幼苗会经历三个修剪周期。修剪的初始周期发生在茶树幼苗移植期间,随后的周期每年进行一次。然而,传统上用于培育茶树幼苗的修剪方法会导致树枝数量减少,从而导致园艺周期延长。这阻碍了茶叶品种的更新和新茶园的建设。因此,优化修剪技术至关重要。打顶技术也经常被用作控制枝条结构和冠层结构的一种手段,对烟草、棉花和柑橘等多种植物的栽培和生产产生了显著影响。通过去除茎的生长点来去除茎的顶端优势是一种常见的做法。此外,腋芽的生长发育可以通过改变植物激素和碳水化合物代谢以及信号通路来调节。这刺激了侧枝、叶子和生殖结构的生长,从而提高了作物的产量和质量。在一些茶园,采用修剪和打顶相结合的方法来培育茶树冠层。打顶技术与整形和修剪相结合,已被证明有助于早期开发强劲的生长潜力,加快密集种植的年轻茶园的生产过程。另一项研究还表明,幼年茶园采用整形修剪和打顶相结合的技术,第三次整形修剪前茶树的生长潜力显著提高,幼年茶园投产时间提前。因此,打顶与整形修剪相结合是促进幼林早期形成、早期生产、提高经济效益的重要方法。然而,该领域的研究很少,打顶对茶树幼苗生长发育的影响及其潜在的反应机制仍未得到证实。
在这项研究中,研究团队调查了打顶处理对一年生茶树幼苗,特别是“川茶2号”品种在初始整形修剪后的芽和根生长的影响。此外,利用转录组技术分析了茶树幼苗的枝条分枝和根系发育,目的是鉴定与调节茶树幼苗生长相关的潜在基因。研究团队的发现为探索调节茶树幼苗对打顶反应的分子机制提供了理论依据。
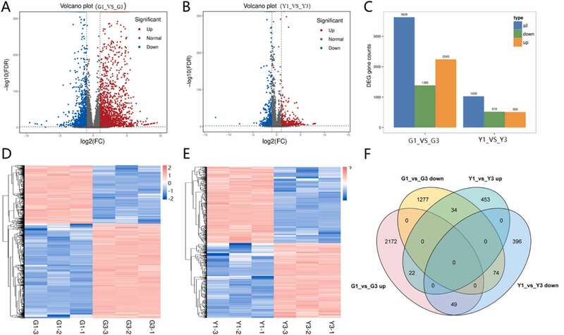
结果









结论
综上所述,该研究阐明了打顶处理对茶树幼苗生长动力学和相关分子机制的影响。据观察,打顶显著促进了新芽的出现和侧枝的发育,同时抑制了根的生长,这些影响在采用集中打顶技术的植物中最为明显。这种处理引发了与茎和根中激素信号传导相关的基因表达的级联变化,这些变化共同调节了植物的生长模式,并增强了其对环境胁迫的抵抗力。具体来说,新芽中细胞分裂素反应基因的上调促进了腋芽萌发和侧支起始。相反,根中与赤霉素活性相关的基因下调会抑制侧根生长的增殖。该研究揭示了对打顶影响背后的分子机制的新认识,并为幼年茶园提出了可行的冠层管理技术,有可能加快新茶园的发展。此外,该研究为进一步探索候选基因和茶树对打顶处理反应的详细分子途径提供了理论框架。
来源:茶学奇点,信息贵在分享,如涉及版权问题请联系删除
